|
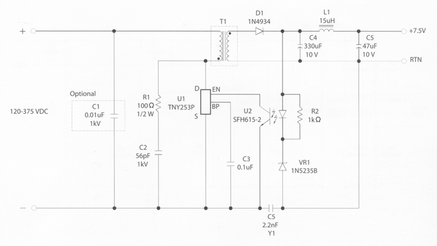
The following
is a sample circuit of a 1.3 watt, 7.5Vout TV Standby switch mode
power supply using Power Integration's TINYSWITCH. The TINYSWITCH
part number is: TNY253P.
CWS supplies
the 15 uH output choke (L1) and the main power transformer, T1.
CWS' part number for T1 is: TN253P00.
This power
supply generates an insolated 7.5vdc output from a high voltage
DC input ( 120 to 375Vdc). This circuit is desigend to replace
a linaer type power supply or a self osciallating ringing choke
converter (RCC) at a lower cot, and lower component counts.
This circuit
shows that it is possible to design a lower cost alternative to
linear type power supply with the advantage of a much smaller
szie.
|